Mobirise Website Builder

Щиты автоматики (ЩА) и управления (ЩУ) – важнейшие элементы систем регулирования хода технологических процессов инженерных систем зданий и сооружений.

Мы обладаем большим опытом в создании конструкторской документации для производства щитов управления (ЩУ), диспетчеризации (ЩД) и автоматики (ЩА).

Конструкторская документация для щитов автоматики разрабатывается с учетом норм и правил, потребностей заказчика и накопленного опыта. При разработке документации мы рассматриваем оптимальные конфигурации и функциональные возможности щитов автоматики. 

Mobirise Website Builder

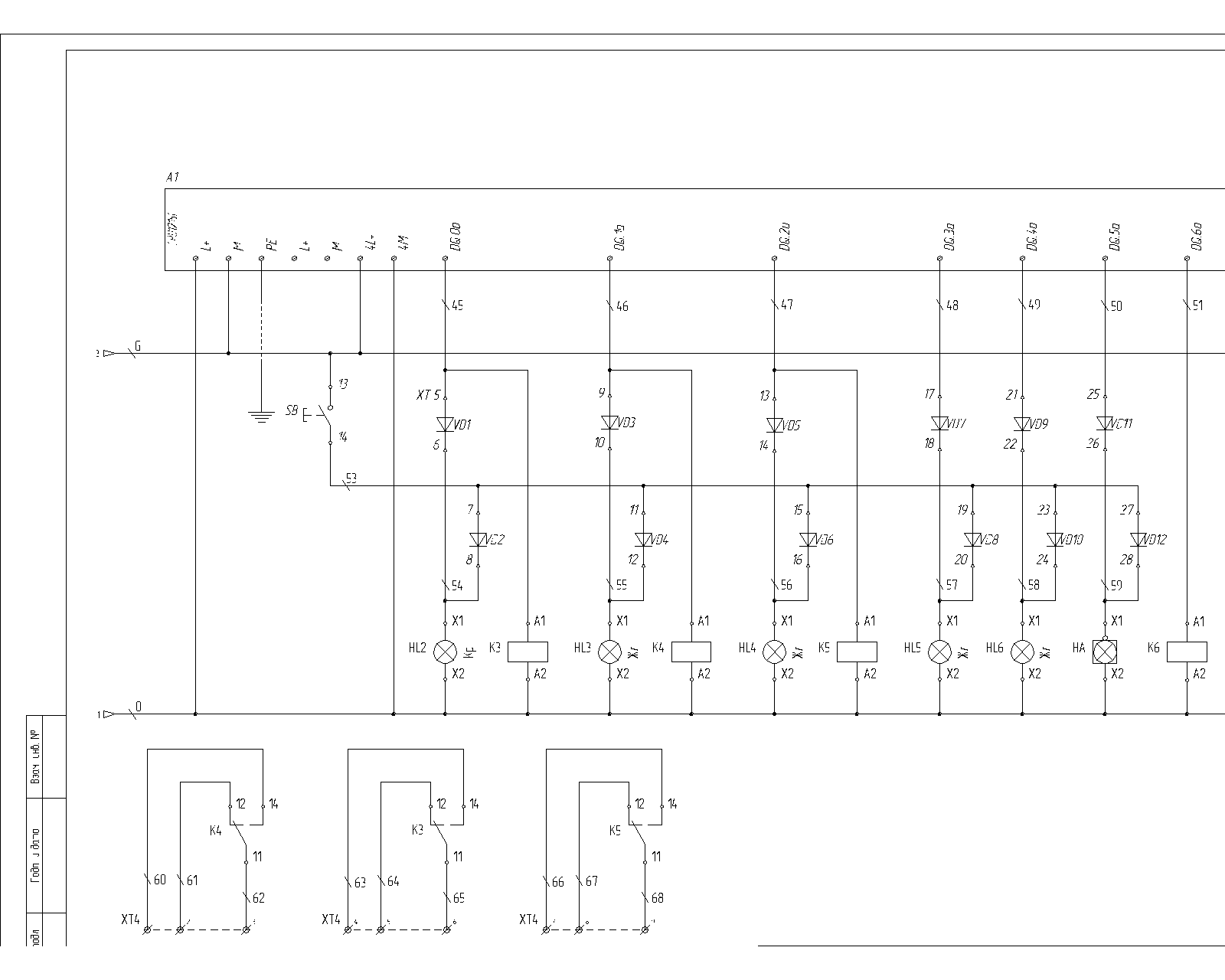
Результатом разработки конструкторской документации является комплект чертежей, необходимый и достаточный для сборки щитового оборудования:

- Схема электрическая принципиальная;
- Спецификация основного оборудования;
- Схема компоновки оборудования /Габаритный чертеж;
- Схема (таблица) внешних подключений. 

© Wenzel Studio 2026